一文回顾菜鸟网络发展史,拼多多能复制吗?
「菜鸟网络研究之一:数智化赋能快递行业」
![]()
前言
由于中国电商快递行业因阿里而起,早年阿里系的件量一度占到行业的80%,因此阿里的战略会显著影响快递公司发展。
2019年,阿里计划逐步控股申通,加大对快递行业的掌控,一系列事件使得投资者担忧阿里如何影响快递行业竞争格局。本文我们从梳理菜鸟发展史、战略业务布局、以及阿里核心利益入手,来分析菜鸟对快递行业的影响。
01
菜鸟诞生背景及投融资史
1.菜鸟诞生背景:应对B2C快速提升的物流体验
阿里2008年开始切入B2C业务,推出天猫前身淘宝商城,市占率长期位居第一。随着网购逐步被消费者接受,品质更高的B2C市场开始快速发展。2008年至2015年是B2C业务的爆发期。
期间B2C业务复合增速114%,市占比从2009年的7.8%提升至2015年的52.0%。已在C2C市场占据领先地位的阿里,为抢占正在兴起的B2C市场,2008年4月推出天猫前身——淘宝商城。
在淘宝力量的支持下,天猫市占率长期位居第一,根据易观数据,2011年第一季度天猫市占率31.4%,领先第二名京东21.2个百分点;2019年第二季度天猫市占率62.4%,领先京东36.8个百分点。
网购的快速发展带来了快递量的暴增,但快递业服务质量亟待提升。网购市场的快速发展给快递业带来了巨量的需求增长,2008至2017年的10年间,规模以上异地件快递量复合增速39.5%。
快递规模的快速增长下,快递企业对服务质量的保证存在压力,特别是投递质量,2011年国家邮政局快递服务满意度调查结果显示,公众对快件不能在承诺时间内送达、不能主动反馈投递结果、快递寄递速度较慢不满意。

京东通过自建物流提升配送体验,阿里通过打造平台化的菜鸟网络应对竞争。区别于C2C的集市形态,B2C模式下,B端对购物体验提出了更高要求,其中物流体验是一重要部分。
因此,京东从2007年开始自建物流。这是京东能够在众多电商平台中脱颖而出的重要优势。阿里虽然依赖资源优势,快速培育了天猫,但低质的快递环节一直是其劣势所在,最为明显的是早期天猫双十一频繁出现的爆仓情况。
为了提升平台快递服务质量,阿里于2013年联合零售、地产、物流等企业,打造菜鸟网络。

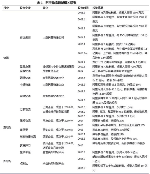
2.融资及投资历史
菜鸟2013年建立,出资方包括快递企业和大型集团企业。2013年5月28日,阿里联合顺丰、三通一达(圆通、中通、申通、韵达)等快递企业,以及银泰、复星、富春等大型集团企业,组建菜鸟网络,其中天猫出资21.5亿元,占股43%;银泰集团投资16亿元,占股32%;复星集团投资5亿元,占股10%;富春集团投资5亿元,占股10%;顺丰、圆通、中通、申通、韵达各投资5000万元,各占股1%。

此后,菜鸟主要经历了两轮扩资,包括外资投资和阿里增资。2016年3月菜鸟获得新加坡政府投资公司、淡马锡控股公司等机构的合计100亿元融资,共同推动大数据物流网络的建立。
2017年9月,菜鸟获得阿里53亿元战略投资,阿里持股比例增至51%,并宣布未来五年投入1000亿人民币建设物流网络,实现中国24小时、全球72小时必达。

投资方面,阿里协同菜鸟在物流多领域持续投资。阿里在物流领域的投资包括快递企业、落地配企业、即时配企业、仓储企业、供应链服务企业、国内外大型物流企业等,基本覆盖物流所有领域。
快递方面,主要投资三通和百世,龙头企业仅除顺丰和韵达未获阿里及相关公司投资。三通方面,圆通于2015年获得阿里创业和云锋基金投资,占20%股权,目前阿里创业股权比例为11.01%,云锋基金股权比例为5.32%;中通于2018年5月获得阿里和菜鸟13.8亿美元投资,占10%股权;申通于2019年3月获得阿里人民币46.6亿元投资,占15%股权,并于7月给予阿里投资人民币99.8亿元获得31.35%股权的3年期权。
百世方面,阿里从百世的天使轮融资开始一直参与投资,目前阿里和菜鸟分别持有23.4%和5.6%股权,是百世最大股东,并2019年9月认购了1亿美元百世发行的可转债。另外,阿里及关联企业还在2010年和2014年分别投资星晨急便和全峰快递。
落地配方面,主要投资华东3家和西部2家。阿里于2012年至今陆续投资了5家落地配公司,包括上海的万象物流、南京的晟邦物流、西安的黄马甲、成都的东骏快捷物流、杭州芝麻开门。多数公司中,阿里拥有超过50%的股权比例,这是2019年阿里能够组建丹鸟物流的重要基础。
即时配方面,主要投资直营和众包类平台。生活半径属于直营类即时配平台,于2015年8月获得阿里巴巴人民币3亿元投资。点我达属于众包类即时配平台。阿里从2015年至今参与了点我达3轮融资,最近的一轮融资由菜鸟投资2.9亿美元,并将给予其众包业务和其他业务资源。2019年,蜂鸟从饿了么独立出来,将成为阿里“3公里生活圈”即时配生态的执行者。
品牌物流企业方面,主要投资海尔旗下物流企业日日顺和苏宁易购。日日顺是海尔旗下主营大件物流品牌。阿里于2013年12月斥资18.57亿港元投资海尔电器,获得海尔电器2%股权、日日顺9.9%股权和部分可转债。2017年5月,阿里持有的可转债债转股生效,持有的日日顺股权上升至34%。另外,阿里于2015年8月投资苏宁易购人民币283亿元,获得19.9%股权,其中人民币95亿元用于物流平台建设。
非中国大陆物流企业方面,主要投资了香港、新加坡和印度物流企业。新加坡企业包括Singapore Post和冠庭国际物流,其中Singapore Post成立超过160年,阿里两轮累计投资约3.87亿美元,持股14.51%。香港企业包括GoGoVan和Pickupp,其中GoGoVan主要从事货运服务,2017年与内地58速运合并;Pickupp主要从事相关地区点对点即日送货服务。印度企业是Xpressbees,2018年1月阿里投资3500万美元。
快递柜方面,主要投资速递易。2017年7月菜鸟、中邮资本和复星资本参与速递易的股权转让,投资人民币4.8亿元,其中菜鸟持有10%股权。速递易2012年成立,在中国推出第一个智能快件箱。
供应链与仓储物流方面,投资范围广泛。阿里从2014年至今陆续投资了约7家供应链服务公司,包括卡行天下、心怡科技、沃填下、快仓、中交兴路、汇通达、一达通、北领科技物流等,其中卡行天下为中小物流企业提供物流服务交易网络平台;心怡科技是智能物流供应链综合服务企业;快仓是全球第二大智能仓储机器人系统解决方案提供商;汇通达专注农村商业新生态;一达通专业服务于中小微企业的外贸综合服务。
地图方面,主要投资高德地图。阿里在2013年5月投资高德地图2.94亿美元,持股28%,并于2014年2月斥资11亿美元收购高德地图。
02
菜鸟战略史
从天网、地网、人网到一横两纵
1.菜鸟:物流公司?科技公司?
菜鸟定位科技公司,专注于为物流公司赋能。菜鸟是一家互联网科技公司,专注于搭建四通八达的物流网络,打通物流骨干网和毛细血管,提供智慧供应链服务,目标是与物流合作伙伴一道,加快实现“全国24小时,全球72小时必达”的物流网络。
为此,菜鸟近年推进“一横两纵”战略,包括建设整个物流行业的数字化基础设施,搭建面向未来的、基于新零售的智慧物流供应链解决方案,以及打造一张全球化的物流网络。
阿里巴巴董事局主席张勇强调,菜鸟一定是做物流网络,不是做物流公司,技术是菜鸟的核心,菜鸟要做其他公司不能做、做不了的事。
2.初期战略:天网、地网、人网
菜鸟成立初期的战略是构建三张网络:天网、地网和人网,希望通过三张网络加强物流行业效率和质量。
菜鸟天网主要指通过数据信息构建的网络。菜鸟天网负责构建联通商家、电商平台、物流公司和消费者的物流数据分享平台,利用数据赋能物流行业,提升行业效率,主要产品包括物流预警雷达、菜鸟天地、大数据路由分单、菜鸟鹰眼、大数据反炒信系统等。
菜鸟地网主要指通过综合各类物流基础设置构建的网络。菜鸟地网负责联通全国仓储网络、配送网络和末端驿站等节点,打造菜鸟网络的物流基础设施,有效调配社会物流资源。
菜鸟人网主要指构建快递员和消费者两张服务网络。菜鸟人网一方面负责构建帮助快递员提升工作效率的服务网络,另一方面负责构建直面消费者的线下实体服务网络。
3.中期战略:全链条网络,包括快递、仓配、末端、国际、农村
菜鸟中期战略细化至物流全链条,其中快递、仓配和末端延续至天网、地网和人网。为了更好地为行业赋能,2016年前后菜鸟调整了发展战略,将战略细化至物流全链条,包括快递、仓配、末端、国际和农村5个方面,其中快递、仓配、末端网络主要延续自天网、地网、人网。
快递领域,菜鸟与快递公司的合作打造配送网络,自身主要利用数据赋能。仓配领域,菜鸟联合合作伙伴,构建全国范围的仓配网络,提升物流效率。末端领域,基于菜鸟驿站等终端,菜鸟构建直接面对消费者的服务网络。
国际网络建设迎合跨境电商趋势,目标全球72小时达。随着跨境电商市场的壮大,阿里积极进行国际化,2015年是阿里巴巴的国际化元年。菜鸟也与海外物流企业积极合作,大力发展跨境物流业务,目标全球72小时达。
目前菜鸟网络的跨境物流合作伙伴数量已经有89家,覆盖全球224个国家/地区,跨境仓库231个,搭建起一张真正具有全球配送能力的跨境物流骨干网。

农村网络建设迎合市场下沉趋势,2016年覆盖超过2万个村。农村人口数量大,优质农产品数量多,受地域和基础设施等问题,消费市场发展滞后。随着经济发展,农村市场逐步发力,拼多多的成功是明显的实例。
在此背景下,菜鸟联合合作伙伴,将物流网络深入到农村领域,截至2018年底,菜鸟乡村物流覆盖29个省份900个县、3万多个村级服务站,上到高山、远到边境。
4.最新战略:第二个五年战略,“一横两纵”
第二个5年发展战略聚焦“一横两纵”,突出数智化趋势。2018年5月,2018全球智慧物流峰会上,马云表示将再投资1000亿元建设国家智能物流骨干网,同时菜鸟发布第二个5年发展战略——“一横两纵”。
一横指行业数字化升级,主要利用IoT、智能分单等数字化技术,推动行业数智化转型,持续为各个节点赋能,提升行业效率;(从菜鸟2019年提出的3年数字化目标来看,一横主要针对快递行业:其一,将和快递行业一起每年为超过10亿人次提供全新寄件服务;其二,菜鸟驿站方面,将和快递行业共建10万个社区级站点;其三,菜鸟IoT技术方面,将和快递行业共同连接智能物流终端1亿个)
两纵指围绕新零售的智慧供应链能力(包括供应链服务、仓配网络和零售通等)和全球化的供应链能力(包括国际小包裹、国际供应链、国际末端网络等),即对应菜鸟“全国24小时,全球72小时必达“的使命。
2019年在“一横两纵”战略下提出数字化加速计划,数智化趋势逐步落地。2019年5月,2019全球智慧物流峰会上,菜鸟宣布启动智能物流骨干网数字化加速计划,未来三年通过数字化和模式创新、服务创新、IoT技术创新,为行业创造500亿元新价值。同时,菜鸟发布物流IoT开放平台,目标打造“每家公司用得起的普惠物联网”,并发布丹鸟物流品牌,致力于数智化打造本地生活物流体验。

5.菜鸟战略变化体现了阿里的核心利益
中国电商业务是阿里的核心业务,菜鸟可有效加强阿里的核心业务实力。收入方面,虽然阿里持续扩大业务版图,但中国电商业务仍是阿里收入的主要来源,2018财年中国电商业务收入2576.03亿元,占公司总收入的68.36%,占核心商务收入的79.65%。
营业利润方面,核心商务是阿里目前赚取营业利润的唯一业务,2018财年公司整体营业利润570.84亿元,其中核心商务营业利润1093.12亿元,预计核心商务的大部分利润来自中国电商业务。

6.菜鸟战略的变化体现了核心能力和能力边界
菜鸟重视快递行业但立足赋能,被集团定位为成本中心。从天网、地网、人网到一横两纵,菜鸟将快递行业的地位提到最重要的位置,而菜鸟亲自操盘快递的能力较弱,需要快递企业去实践其物流愿景。
从菜鸟的盈利表现来看,阿里将其定位为成本中心,利润不是阿里对菜鸟的考核指标。马云曾说:给菜鸟1000亿去投资,不够再给3000亿,短期不要想盈利的事。
03
“一横”战略的发展布局
快递行业的数智化
1.菜鸟全面嵌入阿里电商,数智化为快递行业赋能
菜鸟网络负责物流信息流转,增强交易过程中的物流效率。在传统的阿里点对点电商模式中,阿里电商平台和菜鸟网络主要负责信息流,支付宝主要负责资金流,物流公司主要负责物流,四个主体的相互协作最终帮助买家和卖家完成交易。
虽然电商平台和菜鸟网络都是负责信息流,但职责略有不同,电商平台主要负责买卖家之间的信息流,菜鸟网络主要负责电商平台和物流公司之间信息流,并将物流信息同步给买家和卖家。作为物流信息的传输中介,菜鸟网络借助大数据、人工智能等优势,可有效加强物流行业整体效率。

仓配电商模式中前置仓是重点,菜鸟网络可有效提升前置仓运营效率。在仓配电商模式下,阿里电商平台通过设立前置仓外包了传统模式中卖家的物流需求,而支付宝、物流公司和菜鸟网络的职责变化有限,菜鸟网络继续负责物流信息的流转。
在该模式下,如何有效布置和管理前置仓是重点问题,菜鸟网络可通过物流信息的综合利用来加强前置仓运营效率。
2.消费者领域:菜鸟裹裹、菜鸟驿站
菜鸟裹裹是菜鸟的查收寄一站式服务APP。菜鸟裹裹是菜鸟推出的快递服务APP,功能包括查、收、寄快递等。菜鸟裹裹从淘系退换货出发,作出了大量努力,包括0元退换货、0秒退款、2小时上门等,逐渐成为消费者寄快递首选。2019年7月在深圳、广州、重庆等15个城市推出晚间1小时上门取快递服务,8月联合阿里客服提供“极速退款”服务,9月宣布寄件年用户超1亿,覆盖全国2800多个区县,成为最大在线寄件平台。

菜鸟驿站是针对最后100米推出的实体服务平台,是阿里物流面对消费者的重要节点。菜鸟联合快递企业构建菜鸟驿站,提升物流体验的同时尝试构建新生态。菜鸟驿站目前在全国有超过4万个站点,由便利店、社区站点、校园驿站等组成。
菜鸟驿站主要提供包裹暂存和包裹代寄服务,其中存件享受免费保管、丢失必赔等服务。通过取寄快递吸引人流,菜鸟驿站除了实现物流功能外,还能附加其他业务生态,比如在菜鸟驿站中零售商品,从而形成人流正循环。
3.快递企业领域:菜鸟天地、快递指数、路由分单
菜鸟天地是菜鸟与快递企业的交互平台,功能范围全面。菜鸟天地是菜鸟与快递企业的数据交互和共享平台。该平台以数据为基础,可帮助快递企业提升揽派效率、改善服务质量和定位异常问题等。平台的主要功能包括指数分析(分为快递和网点指数)、业务分析、异常响应、大促专题和业务工具等。

快递指数对物流商的服务进行综合评价,推动行业质量竞争发展。菜鸟指数包含品牌认知、物流时效、派件服务、用户评价、包裹追踪等环节。
菜鸟指数两大突出特点:不考核价格,非公开。和邮政局的指标体系向社会公开相比,菜鸟指数仅发送给淘宝、天猫卖家,评分结果将影响商家端快递公司展示排序等内容,从而推动物流商进行业务改进。菜鸟指数的评价体系中没有价格指标,说明菜鸟推动的是质量竞争而非价格竞争。

路由分单基于大数据和云计算,可大幅提升快递分单效率。在电子面单的基础上,路由分单系统发挥大数据和云计算的优势,提供完善、高效、准确的快件分拣解决方案,拥有智能学习纠错、多种作业模式支持、安全高效可控等特征。
2019年9月,菜鸟联合三通一达等快递公司承诺长三角经济圈圈内26个城市对发快递次日必达。该承诺的实现依赖智能路由分单系统与电子面单、五级地址库、分拨中心自动化等其他技术的配合。不过,路由规划能力是快递企业的核心能力之一,各家对是否采用菜鸟的路由分单系统态度不一。
4.商家领域:电子面单、橙诺达、丹鸟、发货平台、货到付款、物流跟踪、物流管家
电子面单是物流行业数字化的重要基础设施,大幅提升物流效率。菜鸟电子面单是2014年5月上线的一种数字面单。除了降低面单成本、一次申请对接15家主流快递公司外,电子面单还实现了包裹的数字化,在面单生成时物流链路便得以建立,大幅提升物流效率,是物流行业数字化的重要基础设施。
电子面单最大的成果是将非标的地址表述转化成标准化的代码(三段码),这也是阿里平台海量商流数据沉淀的结果。根据2017年中国智慧物流大数据报告,使用电子面单后,每年节约纸张费用超10亿元,中转环节错分率平均降低40%。2018年全国500亿个包裹,超过300亿个使用了菜鸟电子面单。

橙诺达依赖智慧路由分单等系统,提供时效承诺服务。菜鸟联合三通一达、百世和天天等快递公司推出的确定性的快递时效服务产品,主要依赖于路由分单系统的智能差异化操作以及包装的专有标识,承诺时效包括次日达、隔日达、三日达,未按时送达主动赔付,服务费0.2元/单,赔付金额1元/单。目前,承诺线路已覆盖绝大部分城市,发货自北上广深的线路分别覆盖约250个城市。

丹鸟是阿里落地配服务品牌,定位中高端的中件配送服务。丹鸟物流是面向新零售,由菜鸟联合多家落地配公司共同推出的服务品牌,致力于做具有极致体验的本地生活物流服务商。
2019年5月,阿里整合芝麻开门、东骏物流、联报万象、晟邦物流四家落地配公司资源,结合智能算法的技术,推出丹鸟物流。丹鸟定位中高端快递服务,专注于区域性、本地化的配送服务,以用户需求、前置仓和城配+B2C+O2O的方式为商家提供柔性供货服务。
目前,丹鸟聚焦于中件业务,包括生鲜、鲜花、母婴等。2019年9月,丹鸟推出丹鸟鲜送,提供“产地直采+空陆组合运输+优先配载+优先配送”的全链条生鲜物流解决方案,在福建象环葡萄的合作中为果农降低40%发货综合成本。
发货平台是一键式的官方物流平台,不仅为淘系服务,支持淘系以外订单。菜鸟的发货平台是为商家提供的官方物流服务产品,提供拉单/录单、取号、打单、发货、物流跟踪、线上寄件等服务,对淘系订单数据可一键发货,对淘外订单也可进行有效管理,可大幅提升商家的发货效率。

货到付款属于物流增值服务,可降低获客门槛。货到付款可有效降低商家获客难度。菜鸟联合圆通、中通、韵达、宅急送、顺丰等快递公司,为商家提供货到付款服务,现金支付的服务费率约为1%,扫码支付折扣50%。

物流跟踪可跟踪超35家快递公司物流信息,大幅提升消费者购物体验。菜鸟替商家为消费者提供购后快递物流状态查询服务,有效提升消费者购物体验。目前菜鸟的物流跟踪范围涵盖超过35家快递公司,获取的数据可在淘宝PC端、淘宝手机端、支付宝APP等平台上展示。
物流管家是全面物流管理平台,含括物流分析报告等。物流管家是菜鸟向商家提供的统一数据化物流运营平台,功能包括单量概况、发货地分布、配送快递分布、包裹跟踪、超时异常处理、智能发货引擎等,可帮助商家提升物流管理能力,降低物流成本。
04
阿里与通达系快递
协作、互信、分工与共赢
电商物流的两大模式:快递直发与仓配一体,孰优孰劣一直是业界争论焦点。
快递直发,运距长,规模效应明显,无提前备货,成本可控,但时效性一般。仓配一体,运距短,需要提前备货在大仓,时效体验非常好,但成本较高,品类和渠道受限。

1.阿里于通达系快递,协作与平衡
早期京东仓配模式反响好,菜鸟积极模仿学习。2013年前后京东自建物流的仓配模式反响很好,2014年平均有效申诉率为1.13%,同期顺丰为5.1%,三通一达均超过10%。我们认为,阿里成立菜鸟的初衷在于成为阿里生态物流基础设施,学习京东的仓配模式。因此菜鸟建立大量前置仓、整合落地配公司,在仓配领域发力。
快递公司在行业内外竞争下,通过降成本、提服务品质,赢得了比仓配模式更高的性价比。快递企业在激烈竞争中降低了成本,同时提升了时效性及服务品质。
近几年,快递时限准时率持续上升,2018年上升至79%的新高;异地快递单价持续下降,2018年异地价格仅较同城高0.19元。因此,“一点发全国”的直发模式获得了比仓配模式更高的性价比,成为电商物流的主流经营模式。
从2008年至今,阿里主要对5家快递企业进行了投资,按投资时间先后顺序分别为百世、全峰、圆通、中通、申通。百世是阿里最早进行投资的快递企业,从2008年开始陆续参与了多轮上市前融资,上市时阿里和菜鸟分别持有23.4%和5.6%的股权,为最大股东。
全峰和圆通主要是马云参与的基金机构进行投资的,其中投资购买了20%的圆通股权。中通由阿里和菜鸟于2018年5月投资13.8亿元,持股约10%。申通投资时间较晚,但投资力度较大,2019年3月获得14.65%的间接股权,2019年7月获得31.35%股权的3年购买权。
梳理来看,2017年是分界点,2017年之后的积极投资或与拼多多的快速发展有关。2017年之前阿里和云锋基金投资了百世、星晨急便、全峰和圆通,但金额都不大。2017年之后不到两年间,阿里投资了中通和申通,认购了百世的可转债。含认购期权,阿里已投资金额超过250亿元。
我们认为,阿里2017年后积极参股龙头快递公司的原因与拼多多的快速发展有关,阿里或试图通过参股甚至控股龙头快递公司的方式来维持自身供应链的稳定性。

2.快递公司对菜鸟的态度,从疑虑到信任和拥抱
菜鸟成立初期,快递企业对这一新模式有较大疑虑,参与投资有限。2013年菜鸟网络的出资企业涉及电商、零售、地产、金融和快递多领域,包括阿里巴巴集团(电商)、银泰集团(零售)、复星集团(多元化投资,地产,金融等)、富春集团(物流,多元化投资),和快递业的巨头——四通一达和顺丰。值得注意的是,快递巨头仅象征性地各投资1%的股份。

但当前,通达系快递企业与菜鸟的合作是积极的。2018年,中通、韵达和申通相继宣布转让所持有的丰巢股权,并转而加大投资菜鸟驿站。截至2018年末,中通、韵达、圆通、申通、百世分别持有菜鸟驿站15.0%、10.0%、6.3%、1.4%、1.4%。

菜鸟推动了行业标准化建设,包括电子面单标准、服务标准等。
统一电子面单标准,是行业数智化的重要基础。菜鸟电子面单成功推广是中国快递行业的一个关键节点。电子面单统一了各种数据标准,打通了物流的“任督二脉”,使得行业数据化、自动化和智能化成为可能。
统一服务标准,推出高品质快递产品。菜鸟建设和创新了快递行业的服务标准,发布了菜鸟指数,用于评价快递企业。
为全面提升快件运行时效和服务质量,通达系快递公司成立了由市场、网络、质控、运营、客服等多部门人员参与的“菜鸟快递指数项目组”,通过信息化平台,以月为单位定期对公司各项指标进行大数据分析,全方位改善服务质量。另外,菜鸟联合四通一达,推出“橙诺达”,长三角经济圈“次日必达”,菜鸟裹裹“一键退货”等产品。
菜鸟帮助通达系快递公司完成了研发的摸索。早期的电子面单是菜鸟和快递公司共同研发的成果。菜鸟发布的“物流天眼”系统通过视频云监控系统提升全国快递中转和网点配送效率。近年菜鸟和圆通联合建设的超级机器人分拨中心,350台机器人每天可分拣超过50万个包裹。
3.菜鸟的使命是提升物流体验和效率,与快递企业是分工合作而非竞争
菜鸟目标明确,技术赋能下实现全国24小时,全球72小时必达。菜鸟的使命是全国24小时,全球72小时必达。菜鸟的愿景是提供极致的消费者物流体验、高效的智慧供应链服务、技术创新驱动的社会化协同平台。
在此背景下,菜鸟早期构造天地人网,现在推进“一横两纵”战略,积极打造智慧物流骨干网,大规模投入资源研发新物流技术。目前菜鸟部分技术世界领先,2018年10月,菜鸟在车辆路径规划(VRP)问题评测系统上获得了26项世界纪录,部分用于零售同城配业务的算法降低订单配送成本10.3%。

通过打造智能物流骨干网,大幅提升了行业效率。以双十一为例,双十一单量从2013年的1.52亿上升近7倍至2018年的10.42亿,但在菜鸟大数据的收集分析、仓配网络的完善、物流雷达预警等系统的支持下,双十一物流时效性逐年上升,2013年完成1亿包裹签收时间为9天,2019年下降至2.4天,其中物流雷达预警系统于2013年双十一推出,2014年双十一准确率提升至98%。
菜鸟制定标准,提供技术支持,而快递公司在运输、中转、派送的基础环节中去落地物流,双方是分工而不是竞争。
4.菜鸟实操快递难度大,龙头企业底气足 航空高频数据跟踪
菜鸟是科技企业,主要进行技术赋能。作为一家平台型+科技型企业,菜鸟主要通过整合大规模物流网络,利用技术赋能的方式,提升行业整体效率和服务质量。因此,菜鸟成立后,推出了菜鸟指数、推动了面单电子化、打造智能供应链、建造智能物流骨干网等。没有这些技术升级,快递的自动化也无从落地。
阿里实际经营快递可行性较低,平台化方式更能发挥阿里的比较优势。由于没有快递企业实操经验,阿里实际控制并运营快递企业的可行性较低,但为了保障供应链,提高物流供应商的服务能力,阿里选择了与物流企业合作构建平台,以自己熟悉的平台运营经验和技术优势改变行业。阿里投资快递企业,以及推动行业资本层面整合,其出发点仍是保障和提升核心电商业务服务体验,面对来自其他电商的竞争,保持阿里核心电商业务竞争优势。
对于快递行业发展方向,恶性竞争不利于阿里的核心电商业务。作为电商平台的运营方,阿里希望快递行业稳定发展,快递成本有序降低,快递服务质量逐步上升,快递行业的恶性竞争恐将扰乱市场平衡。作为快递平台的牵头人,阿里希望行业保持合理竞争,通过竞争的方式激发市场活力,推动行业发展,恶性竞争不利于阿里通过技术赋能的方式提升行业效率。
快递实操的难度在精细化管理和极致的成本管控,这是菜鸟基因中没有的。龙头企业的精细化运营能力、成本控制能力是无法通过技术获取的,这是快递龙头基业长青的根基。因此,继续看好网络布局、成本控制、内部管理已经形成壁垒的龙头快递企业。
5.电商价值链中,快递占比很小,阿里不惧快递行业垄断
快递成本占电商价值链比例很小,估计不足3%。即使快递行业集中度很高,对阿里的电商业务影响也有限。这类似于富士康虽然垄断苹果装配链,但对苹果影响很小,比如富士康在iPhone价值链中的比例不足1%。

6.拼多多的物流布局,能否复制菜鸟
拼多多成立仅4年,实现电商市占率第二、快递量占全国25%以上。拼多多2015年9月成立,3年左右时间活跃用户数超过京东和美团,2019年第二季度活跃用户数上升至4.83亿人,与阿里的差距不断缩小,已不足2亿人。
拼多多快递量也迅猛增长,2019年上半年拼多多平台订单量突破70亿,占全国总快递量的25%以上,2018年和2017年占比分别为20%以上和11%。在此背景下,拼多多2019年初上线电子面单系统,并顺利成为全球第二大电子面单系统。

快递量快速上升,拼多多通过电子面单系统切入物流业。拼多多业务快速发展的同时,快递量也迅猛增长,2018年订单总数超过111亿笔,折合成快递量的话,占全国快递量的20%以上,2017年占比为11%。在此背景下,拼多多2019年初上线电子面单系统,并顺利成为全球第二大电子面单系统。

拼多多积极发展物流,拟建立“新物流平台”。2019年上半年,拼多多平台订单量突破70亿,占全国总快递量的25%以上,快递量继续攀升。根据拼多多最新策略,未来拼多多不会投资建设大型仓储设施或配送团队,而是利用物流行业内资源,通过AI路线规划、物联网设备等技术提升行业效率,特别是农产品运输方面。
拼多多或将学习菜鸟的平台精神,整合社会物流资源,但由于资金实力难以匹敌阿里,且收购快递企业路线被阿里堵住,其新物流平台想要达到菜鸟的高度,难度不小。

相关新闻:
0条评论
网友评论





















