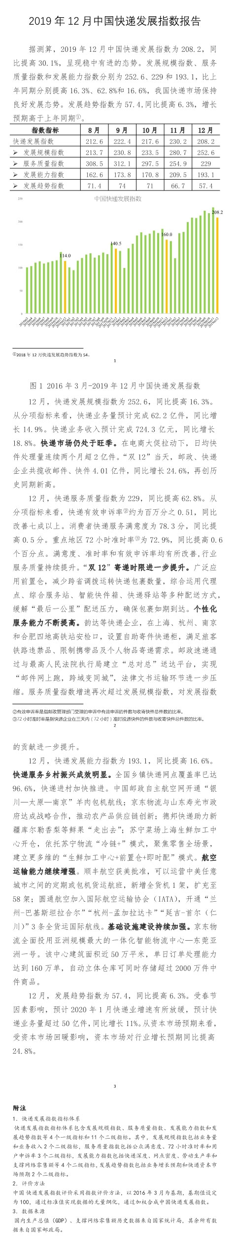
2019年12月中国快递发展指数为208.2 同比提高30.1%
1月14日消息,国家邮政局发布2019年12月中国快递发展指数报告。据测算,2019年12月中国快递发展指数为208.2,同比提高30.1%,呈现稳中有进的态势。
其中,发展规模指数、服务质量指数和发展能力指数分别为252.6、229和193.1,比上年同期分别提高16.3%、62.8%和16.6%,我国快递市场保持良好发展态势。发展趋势指数为57.4,同比提高6.3%,增长预期高于上年同期。
12月,快递发展规模指数为252.6,同比提高16.3%。从分项指标来看,快递业务量预计完成62.2亿件,同比增长14.9%。快递业务收入预计完成724.3亿元,同比增长18.8%。快递市场仍处于旺季。在电商大促拉动下,日均快件处理量连续两个月超2亿件。“双12”当天,邮政、快递企业共揽收邮件、快件4.01亿件,同比增长24.6%,再创历史同期新高。

相关新闻:
0条评论
网友评论









