关于举办“第六届中国电子商务与物流企业家年会暨第四届中国大数据金融发展高峰论坛”的通知
各相关单位:
互联网电子商务高速发展已经成为中国乃至世界经济社会发展的强大引擎,近年来,我国电商物流保持较快增长,已成为现代物流业的重要组成部分和推动国民经济发展的新动力。中国不仅成为名副其实的电子商务物流大国,而且成为全球电子商务物流发展最为迅速的国家,电子商务物流已经成为现代经济社会高效运行的重要基础。
在当前电子商务快速发展、产业结构优化升级、商业形态迅速演变、消费结构不断升级、全球化深入推进的形势下,以大数据战略推进电商物流共享经济将成为企业洞悉商机、规避风险、获取核心价值、降低物流成本、提高流通效率、促进供给侧结构性改革、推进国际化的重要手段。
“第六届中国电子商务与物流企业家年会暨第四届中国大数据金融发展高峰论坛”将于2016年12月20日-21日在中国北京举办。历届年会都以超高的嘉宾规格与会议规模、广泛的媒体传播获得了良好的行业口碑与社会反响,是推进中国电子商务物流发展一次重要的思想盛宴。本次年会以“链接生态、服务生态、共建大数据产业经济”为主题,围绕安全、绿色、创新、智能、国际、区域、城市、金融、园区、生活等多个领域全面展开讨论。同期,我们将举办全国电子商务物流服务企业等级评定及2016年度电子商务物流行业评选活动,推进电子商务物流发展与合作,联接高效协同的电子商务物流服务生态圈。
在此,我们诚挚邀请您拨冗出席,共襄盛举!
一、大会主题:链接生态、服务生态、共建大数据产业经济
二、组织机构:
主管单位:国家工业和信息化部
指导单位:中华人民共和国商务部
中国电子商务协会
主办单位:中国电子商务协会物流专业委员会
承办单位:中国电子商务物流企业联盟
中国电子商务协会互联网金融研究院
支持单位:国家工商总局、海关总署、国家邮政局、国务院发展研究中心、中国标准化研究院、平安银行、中国物流策划研究院
媒体支持:中国电子商务物流服务网、国家信息中心、国家邮政局新闻宣传中心、凤凰网、经济观察报、搜狐(焦点)、中国网、中新社经济、经济日报、经济参考报、每日经济新闻、科技日报、中国日报、中国贸易报、中国经营报、中国邮政快递报、北京日报、中国储运杂志社、京华时报、中国科技网、21世纪经济报道、北京市大兴区电视台、中国商报、千龙网
官方微信:

三、会议时间:2016年12月20-21日
会议地点:中国 北京
四、参会对象:
政府机关领导、行业协会、电商与物流产业链相关企业董事长、总裁、总经理、副总经理、总监、主管、经理、学术派专家。
五、会议安排:
1、会议规模: 1500人
2、会议报到: 2016年12月19日09:30-22:00
3、布展时间: 2016年12月19日09:30-22:00
4、大会安排:
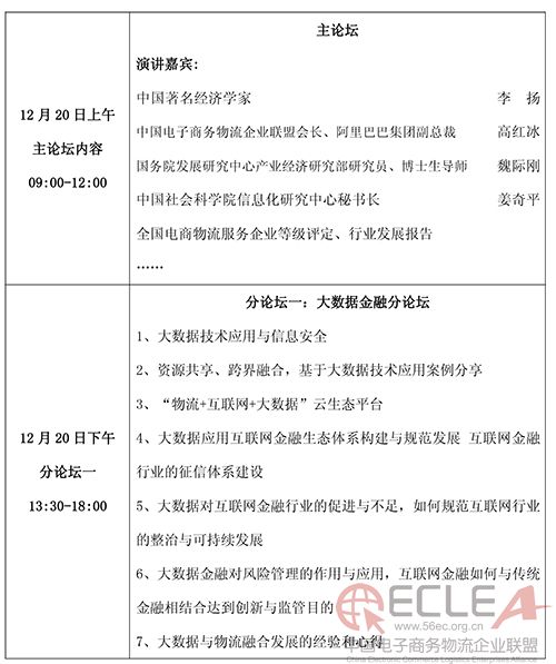
全体大会: 2016年12月20日上午 08:30-12:00
分 论 坛: 2016年12月20日下午 13:30-18:00
颁奖晚宴: 2016年12月20日晚 18:30-22:00
游学考察: 2016年12月21日 北京市大兴区
5、拟设分论坛:
(一) 大数据金融分论坛
(二) 市长论坛--电子商务物流区域经济
(三) 互联网+社区生活服务分论坛
(四) 跨境电子商务供应链分论坛
(五) 电子商务物流绿色智能可持续发展分论坛
(六) 电子商务城市配送分论坛
(七) 电子商务物流园区仓储服务分论坛
同时欢迎广大企业向组委会申请举办企业产品、服务、战略发布会,会议秘书处将根据会议情况做出安排。
6、颁奖典礼:
(一)“全国电子商务物流服务企业等级评定”授牌仪式
(二)“电子商务物流技术与装备适用性鉴定”授牌仪式
(三)年度大奖
2016年度中国电子商务物流百强企业(含跨境物流、冷链物流等不同业态)
2016年度中国电子商务物流示范企业、示范园区
2016年度中国电子商务物流最佳技术装备(行业)大奖
2016年度中国电子商务模式创新奖
2016年度中国电子商务物流杰出女性
2016年度中国电子商务物流产业突出贡献人物
2016年度互联网金融风云人物奖
2016年度互联网金融诚信企业奖
2016年度互联网金融最佳风控奖
2016年度互联网金融创新奖
2016年度互联网金融突出贡献奖
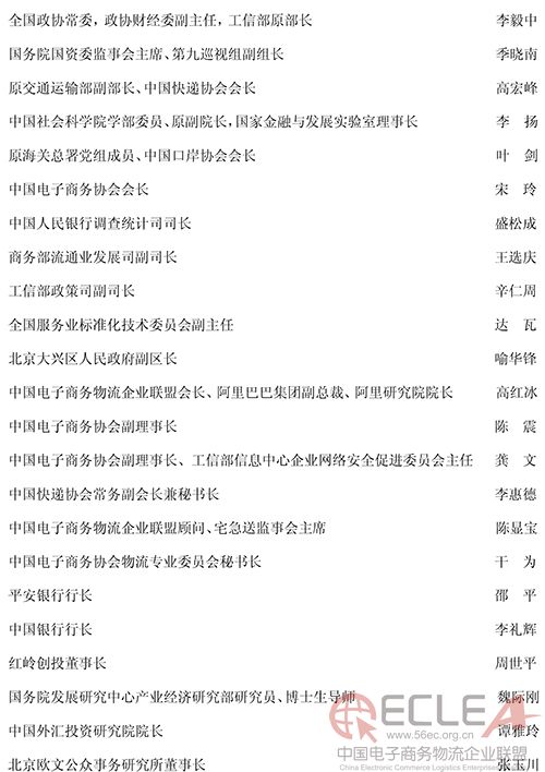
六、拟邀嘉宾:



七、日程安排(拟)




 
 
八、会议参与方式:
1、私董会参与报名条件:营业收入1亿元以上,有战略创新需求的企业决策者,报名经秘书处筛选后方可参加私董会活动
2、普通参会:收费2980元/人(包括资料费、餐饮费、会务费等)
3、嘉 宾:收费9800元/人(包括资料费、餐饮费、会务费、嘉宾介绍、彩页广告)
赞助支持:联合主办100万元;特别支持单位60万元;协办单位50万元;晚宴冠名赞助30万元;分论坛冠名20万元;商务赞助5万-10万元(具体内容请联系大会组委会商洽)
4、会 刊:
封面100000元;封底50000元;封二30000元;扉页20000元;封三15000元;跨页10000元;插页5000元
5、会议展位:标准展2mX2m,8800元/家,赠送二个免费参会名额
6、其他宣传:
A、代表手提袋单面全彩宣传:100000元(独家);
B、参会代表证全彩单面宣传:100000元(独家);
C、胸牌挂绳广告:60000元(独家);
D、报道台赞助:100000元(独家);
E、会议礼品赞助,2000份左右(具体情况咨询会务组);
F、会场座椅靠背广告,100000元(独家);
G、会议资料袋内夹放企业宣传资料,20000元。
九、报名参会
产业发展处:
白文杰 手机:18931643734 座机:010-5944 2282
高 飞 手机:13717718355 座机:010-5361 2398
李 华 手机:13810836863 座机:010-5288 5182
卢守兵 手机:13146074527 座机:010-5943 0380
王玲玲 手机:13717899628 座机:010-5288 5180
邹小围 手机:13683352874 座机:010-5288 5183
大会专题页面:第六届中国电子商务与物流企业家年会
相关新闻:
0条评论
网友评论









